Berita
Informasi, pengumuman, dan berita terbaru seputar Pengadilan Negeri Bulukumba.
Standar Pelayanan
Dasar Hukum : SK Standar Pelayanan Peradilan Pada Pengadilan Negeri Bulukumba Tahun 2020 ...
Mekanisme Pelaksanaan Eksekusi Riil
aBerikut ini adalah Mekanisme Permohonan Dan Pelaksanaan Eksekusi Riil berdasarkan Surat Keputusan Direktur Jenderal Badan...
Laporan Pelayanan Informasi Publik Pengadilan Negeri Bulukumba
No Records
Alur Sidang Tilang
Alur Mediasi/Perdamaian
Pengertian Mediasi adalah proses penyelesaian sengketa melalui proses perundingan atau mufakat para pihak dengan dibantu...
Pengawasan
Pengawasan : Pengawasan terhadap penyelenggara Layanan Hukum bagi masyarakat tidak mampu di Pengadilan Negeri dilakukan...
Alur Perkara Perdata Permohonan
Alur Perkara Perdata Gugatan Sederhana
{youtube}NxGs557ESno{/youtube} KETENTUAN UMUM Berdasarkan Peraturan Mahkamah Agung RI No. 4 Tahun 2019 tentang Perubahan...
Alur Persidangan Perkara Pidana
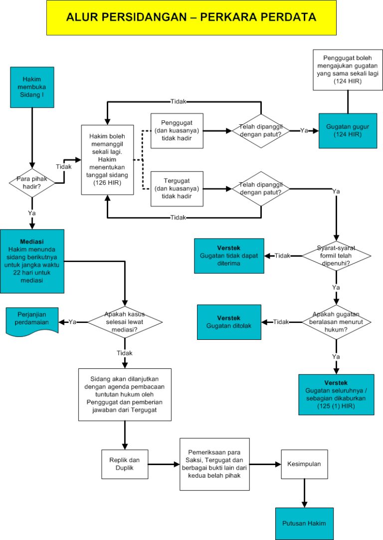
Alur Persidangan Perkara Perdata